Jordan Normal Form

The Jordan normal form theorem assures that every n x n matrix is similar to a matrix which decomposes into blocks of Jordan normal form. A matrix is in Jordan normal form if the diagonal is constant, the super diagonal above is 1 and everything else is zero. Here is an example of a Jordan block:
| 3 1 0 0 0 |
| 0 3 1 0 0 |
| 0 0 3 1 0 |
| 0 0 0 3 1 |
| 0 0 0 0 3 |
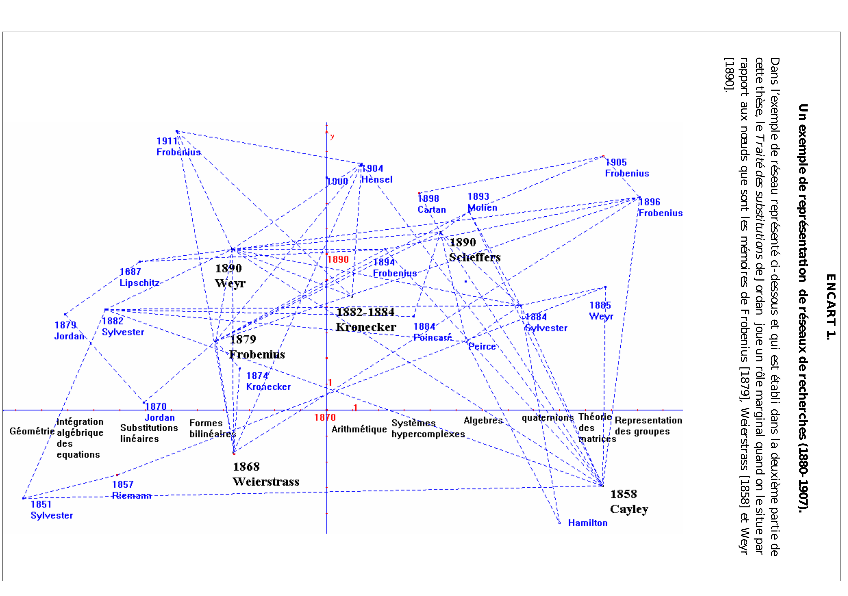
We see that a Jordan block J is of the form D + N, where D is is diagonal with constant diagonal entries and N is a ``magic matrix" which generalizes the shear. N has the property that some power of it is zero. This is called nilpotent. This graph appears in the Thesis "Histoire du théorème de Jordan de la décomposition matricielle (1870-1930). Formes de représentation et méthodes de décomposition." by Frederic Brechenmacher, which can be found here. It is a book on the history of the Jordan normal form theorem. Anyway, the research graph shows how already 150 years ago, different mathematicians influenced each other in a complex way. Today this is much, much more complicated for course. This graph just shows the early work in matrix theory. The concept of a matrix and the algebra of a matrix came all pretty late if one considers that determinants had been used already by Leibniz.